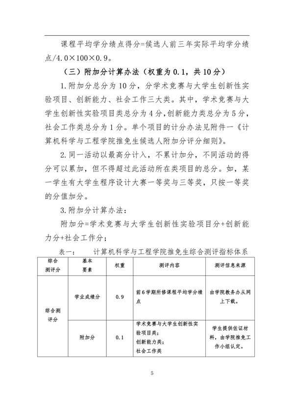
本科教学 您所在位置: 首页 > 人才培养 > 本科教学 2017年推荐优秀应届本科毕业生免试攻读硕士学位研究生工作细则 时间:2017-10-17 作者:办公室 访问量: yl23455永利(集团)股份有限公司官网 附件一:2017年yl23455永利集团 yl23455永利推免生候选人附加分评分细则 附件二:2017年yl23455永利集团 计算机科学与工程 公司免试攻读硕士学位研究生推荐申请表